https://smartmanufacturing.oss-cn-beijing.aliyuncs.com/SEOwebsite/ComprehensiveWebsite/36.jpg

OPERA 电磁和机电仿真软件

联系电话:

产品详情

Opera 仿真软件是一种有限元分析软件套件,允许用户对电磁 (EM) 和机电系统进行二维和三维仿真。Opera 是对现有 SIMULIA EM 产品组合的补充,在低频仿真方面具有强大优势,这对于设计磁体、电动机和其他电气设备非常有用。

Opera 包括专用的 2D 和 3D 预处理及后处理环境,用于问题定义和结果分析。图形用户界面 (GUI) 允许访问专为电磁和多物理场设计而定制的功能。可以将定期执行的操作编程到参数化的宏文件中。

Opera 可以灵活地适应用户需求,这使其能够成功地用于不同行业的各种应用。医疗设备或粒子加速器中的磁场均匀性可达到百万分之一层次,在此类应用中,Opera 所能提供的准确度会变得很重要。先进的材料建模和解决方案程序允许对包含永磁体或超导线圈的设备进行详细的研究。此外,特定于应用领域的前端有助于指导用户完成模拟和优化快速高性能电机、发电机和变压器的复杂任务。

 

一.OPERA特征:

Opera 仿真软件是一种有限元分析软件套件,允许用户对电磁 (EM) 和机电系统进行二维和三维仿真。Opera 是对现有 SIMULIA EM 产品组合的补充,在低频仿真方面具有强大优势,这对于设计磁体、电动机和其他电气设备非常有用。

 

1.图形用户界面

组件或装配体可以从现有 CAD 系统导入,也可以使用 Opera 的内置 2D 草图器或 3D 建模器来创建。Opera模型文件包含其所创建的所有命令的完整历史记录,使文件能够“回放”和修改 - 这提供了一个模板,可用于通过标准产品自动设计出产品变体。

 

预处理功能包括:

1.CAD 导入

2.几何结构(布尔运算、扫描面、面之间的放样、2D 草图、复制和变换、背景区域、混合和倒角)

3.参数化和重建

4.自动网格化(网格控制、蒙皮效果和薄板分层)

5.外部电路定义

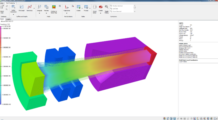
仿真完成之后,Opera的后处理器可以简化结果分析。除了显示场、温度或应力之外,还有许多功能可通过用户熟悉的形式和单位(包括力、功率损耗、储存的能量)来准备和显示导出量,还可以通过计算的电场和磁场来计算并显示粒子轨迹。后处理功能包括:

1.字段值(3D 几何体曲面上的轮廓和矢量、任意平面上的轮廓和矢量、圆柱形和球形 2D 曲面、沿线条的图形、3D 空间中的圆形和弧形、等值曲面、导出到文本文件)

2.集成值(力和扭矩、能量和功率、线条、曲面和体积积分、Q 系数)

3.谐波分析

4.变形形状

5.带电粒子跟踪(显示在几何形状上、与曲面相交、射束电流密度图)

 

 

2.应用环境

通过使用Machines Environment 工具,可以使用参数化模板来快速设置和分析电机和发电机模型。可在Machines Environment 工具中包含广泛的模型自定义,以满足用户的设计要求。

可用的标准机器包括:

·直流

·感应

·PM 同步

·PM 外转子

·开关磁阻

·同步磁阻

·同步

可以执行标准设计计算以获得有用的结果,例如反电动势、齿槽扭矩、负载扭矩、开路和短路曲线。

通过与Opera 优化器的直接耦合,可根据用户要求调整和优化设计。

使用Transformer Environment 时,可以自动定义、解算和准备变压器和反应器模型以进行优化。标准分析包括短路、开路和浪涌分析。执行有限元分析,这意味着可以使用非线性属性和代表性驱动电路来计算出准确结果。自动输出量包括阻抗、电阻、力和损耗,以及用于磁通量密度和其他数量的常用显示选项。该环境与 Opera 优化器集成,这意味着用户可以自动优化参数,例如一些核心尺寸以及螺栓直径等。

标准结果包括:

·效率

·电感

·饱和曲线

·短路分析

·开路分析

·浪涌电流/负载测试

·通电瞬态

·损耗 - 铜、涡流、磁滞

·设计优化

·使用Simulink® 进行协同仿真

·杂散场/屏蔽分析 (EMC/EMI)

·线圈上的动态力

 

 

3.材料

提供的选项可用于解算具有以下特征的材料:

·线性或非线性电磁行为(带有磁滞)

·各向同性、正交异性或层压属性

·永磁体属性(包括磁化和消磁解算)

 

 

4.多物理场

Opera 旨在协助电磁/机电设备的设计。因此,其主要功能是低频电磁。但是,为了支持这项主要功能,其他物理参数(如结构应力和热)同样必不可少。因此,Opera 是一种多物理场软件。它将多种分析链接在一起,并在不同的物理场之间传递结果。材料的属性均呈非线性。因此,用户可以执行电磁分析,将损耗传递到热分析并计算热分布,然后通过考虑与温度相关的材料属性,执行后续电磁分析。这适用于各种研究,例如永磁电机的扭矩损耗或磁体在负载下的同质性研究。

 

5.优化

Opera 优化器是一种软件工具,可帮助用户实现设计意图。它与 Opera 完全集成,可以快速轻松地探索多物理场问题的可能设计空间。它采用高速的优化算法,结合了用于解决单目标和多目标优化问题的确定性方法和随机方法。

可以通过以下方法轻松定义优化问题:

·设计变量以及数值限制

·不等式和等式约束

·目标函数以及它们是否需要取得下限或上限

优化过程本身可通过以下方式进行控制:

·优化算法的终止条件

·初始总体分布的设计

·要保留的解决方案数据库集